他機関との連携
新着情報
新着情報はありません。
関係機関と連携した相談対応について
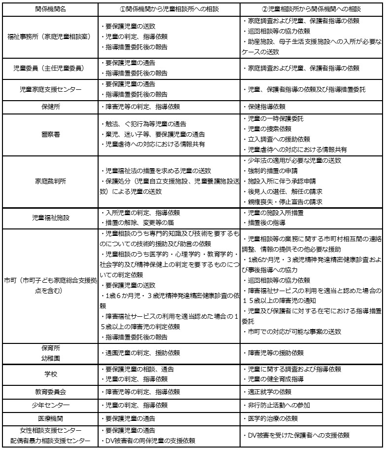
児童相談所は、お子さん本人やご家族からの相談に対応する機能に加え、
- 関係機関からの相談を受け、その後の対応を行う機能
- 児童相談所から関係機関に、相談後の対応を委ねる機能
があります。
児童相談所と関係機関は、以下のように連携して相談対応を行っています。
研修等を通した普及啓発について
近年は相次ぐ重大少年事件の発生や、メディアによる悲惨な虐待報道が相次ぎ、地域での児童問題への関心は高まっています。
関係機関等の皆様から児童虐待や子育て等について研修実施のご希望があれば、児童相談所は可能な限り対応します。
その際は当所までご相談ください。
問い合わせ先(児童相談所直通) 電話 0956-24-5080
:各市町ごとの担当者にご相談ください。
このページの掲載元
- 佐世保こども・女性・障害者支援センター
-
郵便番号857-0034
長崎県佐世保市万徳町10番3号電話番号 0956-24-5162(代表)
ファックス番号 0956-24-5087
